Приложения
Приложение №1
Перечень вопросов для анкетирования сотрудников следственных органов и органов дознания по вопросам исследования проблем внедрения информационных технологий в российский уголовный
процесс
| п/п | Вопросы | Варианты ответов | ||||
| 1 | Ваш возраст | 20 - 30 лет | ||||
| 30 - 40 лет | ||||||
| 40 - 50 лет | ||||||
| Свыше 50 лет | ||||||
| 2 | Ваше образование | Среднее | ||||
| Высшее юридическое | ||||||
| Высшее техническое | ||||||
| Высшее иное | ||||||
| 3 | Стаж работы в правоохранительных органах | До 1 года | ||||
| До 3 лет | ||||||
| До 5 лет | ||||||
| Свыше 5 лет | ||||||
| 4 | Ваши должность и место работы | |||||
| 5 | Г ород (населенный пункт) места работы | |||||
| 6 | Ваш уровень владения компьютерной техникой | Начальный уровень | ||||
| Средний уровень | ||||||
| Уровень уверенного пользователя | ||||||
| 7 | Соответствует ли уровень имеющейся компьютерной техники современной информационной среде и уровню развития компьютерной техники? | Да | ||||
| Нет | ||||||
| 8 | Есть ли необходимость в использовании электронного документооборота в уголовном процессе? | Да | ||||
| Нет | ||||||
| 9 | На сколько высока опасность совершения преступлений в информационной сфере уголовного процесса? | Оценки в баллах от 1 до 5 | ||||
| 1 | 2 | 3 | 4 | 5 | ||
| 10 | В какой мере для Вас (Вашей работы) важен уровень информационной безопасности Вашей работы? | Оценки в баллах от 1 до 5 | ||||
| 1 | 2 | 3 | 4 | 5 | ||
| 11 | Соответствует ли имеющаяся правовая база современному информационному «оснащению» уголовного процесса? | Да | ||||
| Нет | ||||||
| 12 | Считаете ли Вы перспективным (для качества и сроков производства расследования) замену бумажного уголовного дела электронным делом? | Да | ||||
| Нет | ||||||
| 13 | Как Вы оцениваете возможность введения в уголовное судопроизводство процессуальной формы экспертных заключений, осуществленных «устным» путем (в ходе видеоконференцсвязи), но записанных на видеопленку или зафиксированных иным электронным носителем информации? | Положительно: это будет прогрессивная новелла | ||||
| Отрицательно: это может создать много организационных сложностей | ||||||
| 14 | Считаете ли Вы, что электронные доказательства (электронные письма на почте, флеш-накопители, телефоны и др.) должны регулироваться специальными нормами в УПК РФ, не ограничиваясь существующим правилом об обязательном присутствии специалиста при проведении следственных действий с таковыми? | Да | ||||
| Нет | ||||||
| 15 | Считаете ли Вы необходимым дополнение бумажного протокола допроса свидетелей/обвиняемого/потер певшего видеозаписью допроса (также приобщаемого к материалам уголовного дела)? | Да | ||||
| Нет | ||||||
| 16 | Считаете ли Вы, что при участии в судебном заседании обвиняемого посредством видео-конференцсвязи должно обеспечиваться присутствие защитника непосредственно в месте нахождения обвиняемого (например, в СИЗО)? | Да | ||||
| Нет | ||||||
| 17 | Оцените опасность факторов при введении компьютеризации уголовного судопроизводства | |||||
| 1) | Намеренное искажение информации | Оценки в баллах от 1 до 5 | ||||
| 1 | 2 | 3 | 4 | 5 | ||
| 2) | Нарушение конфиденциальности сведений об участниках уголовного процесса | |||||
| 1 | 2 | 3 | 4 | 5 | ||
| 3) | Хакерские атаки, возможность несанкционированного доступа | |||||
| 1 | 2 | 3 | 4 | 5 | ||
Приложение №2
Результаты анкетирования сотрудников следственных органов и органов дознания по вопросам исследования проблем внедрения информационных технологий в российский уголовный процесс
| Вопрос | Результат ы (количеств о человек) | Результат ы (проценты) |
| 1.Ваш возраст | ||
| 20 - 30 лет | 45 | 43,7% |
| 30 - 40 лет | 34 | 33% |
| 40 - 50 лет | 24 | 23,3% |
| Свыше 50 лет | 0 | 0% |
2.Ваше образование
| Среднее | 0 | 0% |
| Высшее юридическое | 103 | 100% |
| Высшее техническое | 0 | 0% |
| Высшее иное | 0 | 0% |
Результаты в форме диаграмм

См.
продолжение таблицы на следующей страницеЗ.Стаж работы в правоохранительных органах
| До 1 года | 0 | 0% |
| До 3 лет | 3 | 2,9% |
| До 5 лет | 15 | 14,6% |
| Свыше 5 лет | 85 | 82,5% |
4.Ваши должность и место работы
| Дознаватель | 28 | 27,2% |
| Следователь | 59 | 57,3% |
| Старший следователь | 15 | 14,6% |
| Начальник следственного органа | 1 | 0,9% |
| 5.Город (населенный пункт) места работы | ||
| Москва | 16 | 15,5% |
| Мурманск | 20 | 19,4% |
| Челябинск | 18 | 17,5% |
| Тамбов | 19 | 18,4% |
| Воронеж | 13 | 12,6% |
| Санкт-Петербург | 17 | 16,5% |

б.Ваш уровень владения компьютерной техникой
| Начальный уровень | 7 | 6,8% |
| Средний уровень | 80 | 78,6% |
| Уровень уверенного пользователя | 16 | 15,5% |

7. Соответствует ли уровень имеющейся компьютерной техники современной информационной среде и уровню развития компьютерной техники?
29,1%
70,9%
30
Да
Нет
73
7.
Есть ли необходимость в использовании электронного документооборота вуголовном процессе?_________________________________________________
86,4%
13,6%
89
Да
Нет
14
9. Оцените в баллах, на сколько высока опасность совершения преступлений в
| 1 | 0 | 0% |
| 2 | 1 | 0,9% |
| 3 | 65 | 63,1% |
| 4 | 25 | 24,3% |
| 5 | 11 | 10,7% |
10. Оцените в баллах, в какой мере для Вас (Вашей работы) важен уровень
| 1 | 0 | 0% |
| 2 | 0 | 0% |
| 3 | 2 | 1,8% |
| 4 | 23 | 22,3% |
| 5 | 78 | 75,5% |
11. Соответствует ли имеющаяся правовая база информационному «оснащению» уголовного процесса?
современному
Да
Нет
36
34,1%
65,1%
67
12. Считаете ли Вы перспективным (для качества и сроков производства расследования) замену бумажного уголовного дела электронным делом?
Да
Нет
94
91,3%
9,7%
9

13.
Как Вы оцениваете возможность введения в уголовное судопроизводство процессуальной формы экспертных заключений, осуществленных «устным» путем (в ходе видеоконференц-связи), но записанных на видеопленку или зафиксированных иным электронным носителем информации?Положительно: это будет
прогрессивная новелла
83
80,6%
Отрицательно:
это может создать
много
организационных
сложностей
20
19,4%
14. Считаете ли Вы, что электронные доказательства (электронные письма на почте, флеш-накопители, телефоны и др.) должны регулироваться специальными нормами в УПК РФ, не ограничиваясь существующим правилом об обязательном присутствии специалиста при проведении следственных действий с таковыми?
Да
Нет
69
67%
33%
34
15. Считаете ли Вы необходимым дополнение бумажного протокола допроса свидетелей/обвиняемого/потерпевшего видеозаписью допроса (также приобщаемого к материалам уголовного дела)?
Да
Нет
57
55,4%
44,6%

16. Считаете ли Вы, что при участии в судебном заседании обвиняемого посредством видео-конференцсвязи должно обеспечиваться присутствие защитника непосредственно в месте нахождения обвиняемого (например, в
СИЗО)?__________
Да.
Нет
88
85,4%
14,6%
15

17.А. Оцените в баллах опасность намеренного искажения информации при
| 1 | 3 | 2,9% |
| 2 | 57 | 55,4% |
| 3 | 38 | 36,9% |
| 4 | 4 | 3,9% |
| 5 | 1 | 0,9% |
3
2
баллов 4 балла балла балла
1 балл
| і і ■ 4 | 38 | ||||
| 5 | |||||
| ■ 3 | |||||
10
20
30
40
50
60
17.Б.
Оцените в баллах опасность нарушения конфиденциальности сведений об участниках уголовного процесса при введении компьютеризации уголовного судопроизводства| 1 | 8 | 7,8% |
| 2 | 11 | 10,7% |
| 3 | 29 | 28,2% |
| 4 | 42 | 40,8% |
| 5 | 13 | 12,6% |
17.В. Оцените в баллах опасность хакерских атак, возможность несанкционированного доступа при введении компьютеризации уголовного
| 1 | 2 | 1,8% |
| 2 | 9 | 8,7% |
| 3 | 31 | 30,1% |
| 4 | 45 | 43,7% |
| 5 | 16 | 15,5% |
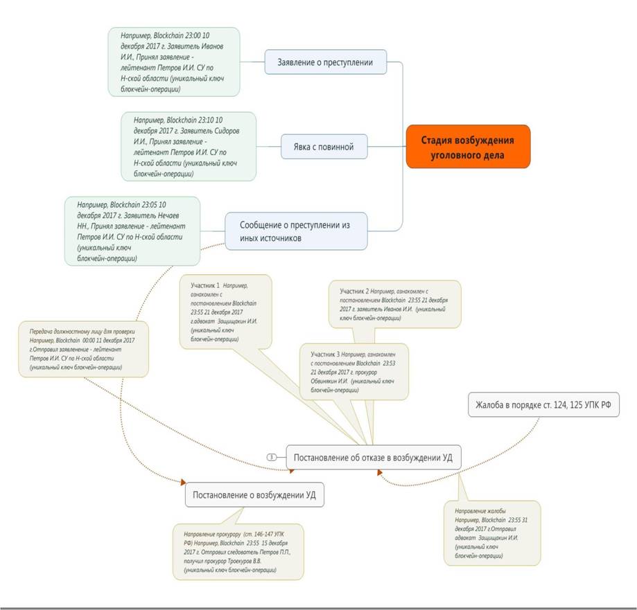
Приложение №3
Схема
«Постадийная основа для представления уголовного судопроизводства с использованием технологии «блокчейн» (blockchain)»

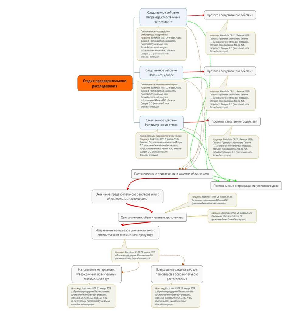
Приложение №4
Схема
«Движение уголовного дела с использованием технологии «блокчейн» (blockchain) в уголовном процессе»


Стадия подготовки к судебному заседанию
._________________________ J
Протокол судебного заседания
Протокол сз 12 марта 2018 года Например, Blockchain 09:55 2 марта 2018 г.
Направлено от: Судья Мерещеряков 6.8., секретарь Тавлинцева MT. (уникальный ключ 6локчейн-операции) Получено: 11:55 2 марта 2018 г. Потерпевшим Петровым П.П. .(уникальный ключ блокчейн-операции)*
Протокол сз 12 марта 2018 года Например, Blockchain 09:55 2 марта 2018 г.
Направлено от: Судья Мерещеряков В.В., секретарь Тавлинцева MT (уникальный ключ блокчейн-операции) Получено: 10:55 2 марта 2018 г. Переводчиком Петровым М.Цуникальный ключ блокчейн-операции)*
Протокол сз 12 марта 2018 года Например, Blockchain 09:55 2 марта 2018 г.
Направлено от: Судья Мерещеряков В.В., секретарь Тавлинцева MT. (уникальный ключ
блокчейн-операции) Получено: 10:55 2 _______
марта 2018 г. Адвокат ЗАщищакин 3.3. (уникальный ключ блокчейн-операции)* '
протоколы СЗ
Повестки
Протокол сз 2 морта 2018 года Например, Blockchain 09:55 2 марта 2018 г. Судья Мерещеряков В.В., секретарь Тавлинцева MT. (уникальный ключ блокчейн-операции)
Протокол сз 12 марта 2018 года Например, Blockchain 09:55 2 марта 2018 г.
Направлено от: Судья Мерещеряков В.В., секретарь Тавлинцева MT. (уникальный ключ блокчейн-операции) Получено: 11:55 2 марта 2018 г. Прокурором Обвинякным 0.0. .(уникальный ключ блокчейн-операции)*
Стадия судебного следствия
> Обвиняемый и адвокат
Жалобы
Ходатайства t
Прокурор
Переводчики
эксперты и
специалисты
Потерпевший
Жалоба Например, Blockchain 09:55 2 марта 2019 г. Направлено от: Адвокат Обвинякин 0.0. (уникальный ключ блокчейн-операции) Получено: 10:55 2 марта 2019 г. Ценральный суд г. Н-ска (уникальный ключ блокчейн-операции)
Приговор
Апелляционная жалоба
Определение о принятии жалобы к производству
Производство в суде апелляционной инстанции
Жалоба Например, Blockchain 09:55 2 мая 2019 г. Направлено от: Адвокат Обвинякин 0.0. (уникальный ключ блокчейн-операции) Получено: 10:55 2 мая 2019 г. Областной суд г. Н-ска (уникальный ключ блокчейн-операции)
Апелляционный приговор от 3 апреля 2019 г. Например, Blockchain 09:55 2 марта 2019 г. Подписано Судья Кирьянов к.К. Ценральный суд г. Н-ска (уникальный ключ блокчейн-операции). Направлено 10:55 2 марта 2019 г. секретарем Птичкиной AA Ценральный суд г. Н-ска (уникальный ключ блокчейн-операции). Получено 11:55 2 марта 2019 г адвокатом Защищакиным 3.3.(уникальный ключ блокчейн-операции).
Кассационная жалоба
Апелляционный приговор
Еще по теме Приложения:
- Объем и структура работы. Диссертационная работа состоит из введения, трех глав, заключения, библиографического списка использованной литературы и приложений. Диссертация изложена на 159 страницах машинописного текста, содержит 10 таблиц, 8 рисунков, 6 приложений.
- ЧАСТЬ VI Приложения
- при приложениях
- Приложения
- 1.5.3 Оформление приложений
- Реквизит "Отметка о наличии приложений"
- Приложение
- Обособление приложений
- Приложения
- Приложения.
- 7.37. Обособленные приложения
- Брендированные приложения