Экзогенная детерминистская теория цикла. Модели Самуэльсона-Хикса и Тевеса
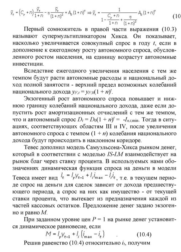
Модель Самуэльсона-Хикса включает в себя только рынок благ, и поэтому уровень цен и ставка процента предполагаются неизменными; объем предложения благ совершенно эластичен. Объем потребления домашних хозяйств в текущем периоде зависит от величины их дохода в предшествующем периоде Ct = СаЛ + CyjM, где С, - автономное потребление.
Предприниматели осуществляют автономные инвестиции, объем которых при заданной ставке процента фиксирован, и
169

индуцированные инвестиции, зависящие от прироста совокупного спроса в предшествующем периоде
На рынке благ установится динамическое равновесие, если
Уравнение (Ю.1) является неоднородным конечноразностным уравнением второго порядка, характеризующим динамику национального дохода во времени.
При фиксированной величине автономных расходов (At = А = const) в экономике достигается динамическое равновесие, когда объем национального дохода стабилизируется на определенном уровне У, Т.е. yt=yt-l =yt-2 = ... =yt-n = У, где п - число периодов с неизменной величиной автономных расходов.
Из уравнения (10.1) следует, что У =А/(1 - Су).
Посмотрим, какова будет динамика национального дохода, если в состоянии динамического равновесия изменится величина автономного спроса.
Освободимся от неоднородности в уравнении (10.1). Значения yt и /удовлетворяют равенству (10.1), поэтому можно записать следующее однородное конечно-разностное уравнение второй степени с постоянными коэффициентами:
Так как
то направление изменения yt опреде
ляется направлением изменения
Из теории решения дифференциальных и конечно-разностных уравнений следует, что характер изменения Ayz зависит от значения дискриминанта характеристического уравнения. Поскольку в данном случае дискриминант равен ( то динамика национального
170

171

172

■3)
173

174

весия оно не восстановится, а при
экзогенный толчок
в виде приращения автономного спроса приведет к равномерным незатухающим колебаниям эффективного спроса около своего равновесного значения.
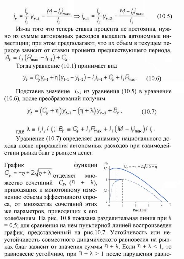
Поскольку по своей природе А величина положительная, то теперь разделительная линия проходит выше, чем в модели Самуэльсона-Хикса. Но из-за того, что предельная склонность к потреблению не может превышать единицу, все точки, лежащие выше линии
не имеют эк. смысла. Как следует из рис. 10.8, с включением в модель рынка денег область устойчивого равновесия сокращается на заштрихованную площадь; это уменьшение тем больше, чем выше А.
Еще по теме Экзогенная детерминистская теория цикла. Модели Самуэльсона-Хикса и Тевеса:
- Эндогенная детерминистская теория цикла. Модель Н. Калдора
- Теория «жизненного цикла продукта» Р. Вернона
- 9.3. Основные этапы познавательного цикла и формы научного познания. Научная теория и ее структура.
- Номенклатура дел, правила разработки и ведения номенклатуры дел. Виды и состав номенклатуры дел.
- сэмюэльсон (Самуэльсон) Пол Энтони
- Теории развития эндогенного и экзогенного направления.
- Экзогенный
- Эндогенные и экзогенные факторы как триггеры процесса аутоиммунного воспаления
- Лечение экзогенного иридоциклита
- 2. Графическая "Экономика" Пола Самуэльсона
- Обзор цикла
- Основные процессы жизненного цикла
- Обзор цикла
- Краткий обзор цикла
- Анализ жизненного цикла
- Краткий обзор цикла
- 4.3 Анализ динамики рынка, модель жизненного цикла