Методика решения обратной задачи кинематики упругого манипулятора
Пусть положение и ориентация рабочего органа гибкого манипулятора описывается алгебраической функцией от его обобщенных координат (3.3). Дифференциальные уравнения динамического равновесия упругого манипулятора могут быть записаны в виде (3.33), (3.34) Решение обратной задачи кинематики найдем в виде некоторой алгебраической функции, обратной (3.3) вида
где
-заданная траектория движения рабочего органа.
(3.35) накладываются условия непрерывности первой и второй ее производной по времени, а её решение должно удовлетворять условиям динамического равновесия (3.33), (3.34). Следовательно, необходимо совместно решать систему нелинейных дифференциальных и алгебраических уравнений (3.33), (3.34),
(3.35) . Решение подобных систем уравнений представляет собой актуальную по проблему математики [198,222,337]. В монографии Роберсона и Швертассека (Roberson, Schwertassek) [337] было отмечено, что универсального метода решения таких систем уравнений еще не найдено, а существующие методы пригодны только для решения отдельных типов систем дифференциальных и алгебраических уравнений [222]. Поэтому решение полученной выше системы уравнений представляет собой значительную трудность.
Данную систему нелинейных дифференциальных и алгебраических уравнений можно несколько упростить, если принять, что рабочий орган манипулятора при отсутствии упругих перемещений будет двигаться точно по назначенной траектории. Как следствие этого предположения будет вытекать то, что траекторная ошибка в положении рабочего органа вызвана лишь упругими перемещениями звеньев манипулятора. Это позволяет не учитывать уравнение (3.33) в условиях динамического равновесия, накладываемых на функцию (3.35).
Как уже указывалось, связанные с упругими перемещениями силы инерции не оказывают существенного влияния на «медленное» движение звеньев как абсолютно жестких тел при использовании достаточно мощных приводов с большими передаточными числами редукторов.Основываясь на указанных предположениях заново сформулируем поставленную обратную задачу кинематики. Движение звеньев манипулятора относительно друг друга и глобальной системы отчета определяется кинематическими связями, имеющимися в сочленениях звеньев. Требуемое движение рабочего органа манипулятора по заданной траектории можно также задать в виде дополнительной геометрической связи, накладывающей ограничения на положение и ориентацию рабочего органа и заданной уравнением траектории.
Сделанные предположения и другая формулировка задачи позволяют переписать предыдущую систему нелинейных дифференциальных и алгебраических уравнений следующим образом
где
-невязка кинематического ограничения на положение рабочего органа в пространстве (отклонение рабочего органа манипулятора от заданной траектории). Отсюда решение обратной задачи кинематики должно удовлетворять уравнению геометрической связи (3.36) при одновременном удовлетворении условию динамического равновесия упругого движения манипулятора (3.37).
Для совместного решения системы нелинейных уравнений (3.36), (3.37) найдем зависимость
продифференцировав (3.36)
где матрицы |
введенные в разделе 3.2., и равные
будем называть условно жестким и упругим якобианами манипулятора, соответственно.
Нетрудно заметить, что жесткий якобиан является функцией как 165
присоединенных углов в сочленениях так и упругих перемещений, то есть . v„
,. _ zzjУпругий якобиан манипулятора является функцией только присоединенных углов в сочленениях —
Дифференцируя (3.3) дважды по времени, получим уравнения мгновенной скорости и ускорения рабочего органа в функции обобщенных координат
На данном этапе мы предположим, что жесткий якобиан манипулятора является квадратной невырожденной матрицей. Это позволяет рассматривать упругие манипуляторы с числом сочленений 3 или 6, что в первом случае позволяет позиционировать рабочий орган манипулятора в произвольной точке пространства, а во втором случае, также произвольно ориентировать его в этой точке пространства. Поскольку многие манипуляторы с вращательными сочленениями имеют подобные кинематические схемы, то подобное предположение практически не сужает класс рассматриваемых манипуляционных систем. Условие невырожденности предполагает, что в данном методе не учитываются те случаи, когда заданная траектория в пространстве присоединенных углов в сочленениях не проходит через так называемые точки сингулярности или в их окрестности. Точками сингулярности называются те точки, в которых det
, а значит не существует матрица обратна;
Для решения системы нелинейных уравнений (3.36), (3.37) в настоящей методике предлагается совместно численно решать указанную систему уравнений путем интегрирования (3.37) с использованием итерационной схемы Ньютона- Рафсона для получения решения на каждом шаге.
Для интегрирования векторы обобщенных координат системы (3.15) разделяются на вектор упругих перемещений
и вектор присоединенных углов в сочленениях
, каждый из которых вычисляется по своей методике. Связанные с
силы инерции в (3.37) можно считать нестационарным возмущающим воздействием для быстрой упругой подсистемы. Тогда общая итерационная схема интегрирования строится следующим образом: значения вектора упругих перемещений {e} и его производных вычисляются из уравнения динамического равновесия (3.37), а значения вектора присоединенных углов в сочленениях
вычисляются из условия выполнения кинематического ограничения (3.36). Для вычисления производных обобщенных координат по времени
166
в конечноразностной форме выбрана формула обратной разности в виде
где к- номер шага интегрирования, Δ∕- временной шаг интегрирования. Выбор простой формулы обратной разности для дифференцирования был продиктован необходимостью достижения устойчивости численного метода. В настоящее время математиками интенсивно исследуются вопросы, связанные с методиками решения систем дифференциальных и алгебраических уравнений, а также устойчивость этих методик, но пока эти вопросы остаются еще не полностью изученными. Тем не менее, Гиром (Gear) [260] было показано, что использование формул обратной разности для интегрирования «жестких» систем дифференциальных уравнений позволяет получить устойчивые схемы интегрирования.
Для вычисления упругих перемещений в явном виде на каждом шаге интегрирования, выразим ускорения присоединенных углов в сочленениях через ускорение рабочего органа на траектории через выражение (3.41) в виде
Подставив (3.44) в (3.37) получим
Для получения выражения для вычисления вектора упругих перемещений
в явном виде для к -того шага интегрирования выразим
в конечных разностях, используя (3.43), подставим его в (3.45) и выразим из нее
где для сокращения записи приняты следующие обозначения
167
Проанализировав выражения (3.46) и (3.44) можно вывести условие, необходимое для нахождения решения обратной задачи кинематики упругого манипулятора (или необходимое условие сходимости). Для того, чтобы функции, описывающие
и {e} были непрерывны, необходимо, чтобы четвертая производная по времени функции, задающей траекторию в пространстве,
была непрерывной функцией.
Перед началом численного интегрирования необходимо найти начальные условия (значения) для присоединенных углов в сочленениях, компенсировав траекторную ошибку, вызванную статическим прогибом упругого манипулятора. Необходимость компенсации вызвана тем, что начальные значения для присоединенных углов в сочленениях, которые обозначим как
, обычно задают без учета упругости манипулятора. Значения углов
получаются из
решения задачи обратной кинематики жесткого аналога упругого манипулятора (т.е. считая его звенья абсолютно жесткими). Для компенсации прогиба решим систему уравнений (3.36), (3.37) в статической постановке. Подобные решения задачи обратной кинематики в квазистатической постановке предлагались в работах [363,364]. При этом ускорения и скорости углов в сочленениях и упругих координат предполагаются равными нулю
Тогда урав
нение (3.37) становится статическим нелинейным уравнением равновесия
Поскольку вектор
является нелинейной функцией обобщенных координат, то для нахождения компенсирующих прогиб манипулятора начальных условий интегрирования для
необходимо использовать итерационную процедуру. В уравнении (3.49) верхний индекс координат в скобках обозначает номер итерации. На начальной итерации в качестве исходных значений для обобщенных координат выбираются
Определив упругие перемещения из уравнения (3.49) вычислим ошибку в положении рабочего органа из уравнения (3.36). Новые значения присоединенных углов в сочленениях, компенсирующие эту ошибку вычисляются по формуле
полученной на основе выражения (3.38). Итерации повторяются до тех пор, пока невязка
не станет достаточно малой
168
После того как решение статического анализа сошлось на і-той итерации, выбираются начальные значения присоединенных углов в сочленениях в виде
Рис. 3.4. Алгоритм метода
После этого начинается численное решение системы дифференциальных и алгебраических уравнений (3.36), (3.37) с итерациями по типу Ньютона-Рафсона на ка-
ждом шаге интегрирования. В процессе такого численного интегрирования находится решение обратной задачи кинематики упругого манипулятора. Схема и основные шаги алгоритма численного итерационного метода изображены на схеме на рис.3.4. Подробное описание метода дано ниже в виде алгоритма. Нижний индекс к в описании и на схеме обозначает шаг интегрирования, верхний индекс і обозначает номер итерации на к -том шаге интегрирования.
Алгоритм численного итерационного метода
1) . В начале каждого шага интегрирования на нулевой итерации грубое начальное значение вектора присоединенных углов в сочленениях приближенно принимается по формуле аналогичной (3.50)
L
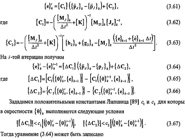
2) . Вычисляется вектор упругих перемещений {e}'используя формулу (3.46), а именно
При вычислении выражения (3.53) предполагается, что малые вариации значений упругих перемещений на соседних шагах численного интегрирования приводят к незначительным вариациям значений всех векторов и матриц, зависящих от них. Это позволяет аппроксимировать значения матриц и векторов при вычислении
используя для их вычисления значения упругих перемещений с предыдущего шага. Поэтому при вычислении членов выражения (3.53) воспользуемся следующими их приближениями
Равенство (3.37) на шаге к выполняется приближенно за счет некоторой ошибки в вычислении матриц и векторов в выражении (3.54), а также из-за ошибки формулы обратной разности (3.43).
3) . Получив вектор присоединенных углов в сочленениях {θ}'и вектор упругих перемещений звеньев манипулятора {e}lkна текущей z-той итерации вычисляем ошибку в положении рабочего органа манипулятора как невязку кинематического ограничения (3.36)
4) . Проверяется условие сходимости невязки кинематического ограничения
- минимальная допустимая ошибка,
эбозначает норму вектора. Если условие не выполняется, то вектор присоединенных углов в сочленениях модифицируется по следующей формуле
и начинается новая итерация /+1 на к -том шаге интегрирования (шаги № 2 - № 4). Итерации продолжаются пока не будет найден вектор
при котором будет удовлетворено условие сходимости.
5) . После того как итерации сошлись и получены удовлетворительные значения
обобщенных координат
вычисляются их скорости по формуле об
ратной разности (3.43).
6) . Шаги № 1 - № 6 повторяются на каждом шаге численного интегрирования.
Полученный в процессе численного интегрирования дискретный временной ряд значений вектора присоединенных углов в сочленениях
будет представлять собой решение задачи обратной кинематики упругого манипулятора. Решение обратной задачи динамики получается на основе решения обратной задачи кинематики. Продифференцировав полученный численный ряд в конечных разностях дважды по времени можно получить ускорения углов в сочленениях
. Подстановка
в уравнение движения жесткой подсистемы манипулятора (3.33) позволяет вычислить движущие моменты в приводах сочленений
, которые будут обеспечивать требуемое движение рабочего органаманипулятора по заданной траектории.
Следует отметить, что полученное решение обратной задачи кинематики является приближенным в силу того, что в предлагаемой методике принимаются следующие аппроксимации: производные обобщенных координат по времени аппроксимируются конечными разностями в форме (3.43); значения компонент уравнения движения аппроксимируются выражениями (3.54).
Исследование устойчивости численного метода
Устойчивость метода зависит от сходимости итераций на каждом шаге интегрирования. Поэтому достаточным условием сходимости метода можно поставить условие сходимости итераций по типу Ньютона-Рафсона к определенному
на к -том временном шаге.
Согласно предложенной методике возможность получения на /-той итерации решения для
зависит от достаточной обусловленности обра
щаемой матрицы в (3.53). Это условие можно записать в виде
Учитывая выражение (3.47) по которому вычисляется
^∖, выражение в скобках в (3.57) является нелинейной функцией обобщенных координат и шага численного интегрирования. Матрица [К] является симметричной, и поэтому возможный источник плохой обусловленности заключен в первом слагаемом (3.57). Величины коэффициентов матрицы жесткости обычно на несколько порядков больше коэффициентов матрицы [Mj],поэтому даже при плохой обусловленности
сумма матриц будет обусловлена хорошо.
Однако из выражения (3.57) можно сделать вывод, что при выборе достаточно малого шага интегрирования ∆tоба слагаемых будут одного порядка и плохая обусловленность матрицы
будет оказывать сильное влияние на
устойчивость предложенного численного метода. Следовательно, для каждого конкретного моделируемого упругого манипулятора при использовании предложенного метода существует минимальный временной шаг ∆∕min, при котором сходимость метода нарушается и который находится в прямой зависимости от податливости звеньев манипулятора и его инерционных характеристик.
Позже будет показано, что при использовании описанной в разделе 3.2. методики моделирования, матрица [mj]аннулируется. Тем самым устраняется возможность появления плохой обусловленности матрицы (3.57). Тем не менее, 172
это также не гарантирует безусловную устойчивость метода. Чтобы подробнее исследовать устойчивость предложенного численного метода, рассмотрим необходимое условие его сходимости на итерациях. Итерации будут сходиться, если невязка кинематического ограничения будет стремиться к нулю
Предполагая что обобщенные координаты мало изменяются между соседними итерациями, связь между приращениями обобщенных координат и вариацией кинематического ограничения будет описываться зависимостью
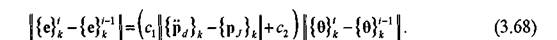
Так как значения вектора упругих перемещений получаются из решения выраженного в конечных разностях (3.53) дифференциального уравнения, то для выявления условия ограниченности
на итерациях применим условия Липшица [89,198] для проверки ограниченности
Для этого представим (3.53) в следующем виде
х
Уравнение (3.69) выражает достаточное условие сходимости численного метода на итерациях. Для того чтобы итерации сходились, должно выполняться условие с0 0, однако, существование минимального шага Δ/ > Δ ∕minприводит к тому, что получаемое решение всегда будет приближенным. Неустойчивость при Δ / → 0, объясняется также ошибками вычислений с плавающей точкой на ЭВМ.
• Выражения (3.65), (3.66) показывают, что сходимость метода тем хуже, чем выше степень нелинейной зависимости членов уравнения упругого движения манипулятора (3.34) от присоединенных углов в сочленениях.
Необходимо отметить, что из-за сложности вычисления параметра с0 трудно однозначно определить допустимые границы входных параметров (траектории, скорости и ускорения на траектории, временного шага Δ∕). Несмотря на это, по сделанным на основе исследования сходимости заключениям можно сделать вывод, что предложенный численный метод может успешно применяться для решения обратной задачи кинематики для упругих манипуляторов при некоторых ограничениях на податливость звеньев и скорость их движения по траектории. Необходимую сходимость метода можно обеспечить соответствующим выбором временного шага Δ/.
3.4.
Еще по теме Методика решения обратной задачи кинематики упругого манипулятора:
- 3.4.2.Экспериментальная проверка методики решения обратной задачи кинематики на пространственном упругом манипуляторе
- Численное и экспериментальное моделирование методики решения обратной задачи кинематики на пространственном упругом манипуляторе
- Постановка обратных задач кинематики и динамики упругих манипуляторов
- Решение обратной задачи кинематики для последних трех сочленений
- Решение обратной задачи кинематики для первых трех сочленений
- Методика формирования уравнений динамики упругого манипулятора
- Обратная задача кинематики
- Задачи динамики и управления движением нелинейных стержневых систем и упругих манипуляторов
- Кинематика манипулятора
- Общие рекомендации по решению задач раздела «Кинематика»
- Приложение 2 1. Экспериментальная установка - упругий манипулятор FLEBOT-II.
- Управление с динамической коррекцией упругого манипулятора в классе систем с переменной структурой
- Математические модели упругих манипуляторов мобильных роботов с учетом нелинейных свойств
- Релаксационная методика решения задачи маркировки объекта
- Тактические принципы и методика экспертиз при решении ситуационных задач.