<<
>>

Методика учета больших перемещений узлов конечноэлементной модели стержневой системы

Предложенные математическая модель и конечный элемент основаны на предположении о малости углов поворота узлов стержневого элемента в его локальной системе координат. В этой связи возникает проблема учета больших поворотов и перемещений узлов конечноэлементной модели стержневой систе­мы в глобальной системе координат.

Для решения этой проблемы предлагается методика, которая позволяет на каждой итерации выбрать положение и ориен­тацию локальной системы координат конечного элемента, исключив из гло­бальных перемещений и поворотов стержневого элемента его перемещения и повороты как твердого тела. Данная методика позволяет также правильно вы­числить локальные перемещения и повороты узлов элемента (удовлетворяю­щие упомянутому выше предположению), необходимые для вычисления мат­рицы жесткости, векторов узловых сил реакции и напряжений элемента.

Положение и ориентация отдельного узла в пространстве может быть одно-

значно определены тремя глобальными координатами и тремя углами Эйлера [89, 180], задающими ортогональное преобразование вращения в пространстве. Углы Эйлера не обладают свойством коммутативности и поэтому не могут со­держаться в векторе узловых перемещений системыПриращения узловых перемещенийв выражении (2.58) согласно сделанным гипотезам содержат малые повороты. Возникает проблема корректного учета изменения ориента­ции узлов при больших поворотах узлов в системе. Для учета больших поворо­тов и перемещений узлов стержневых элементов при нелинейном анализе предлагаемая методика должна решить три проблемы:

• Корректный учет больших поворотов узлов системы в глобальной СК.

• Выбор положения и ориентации локальной CK стержневого элемента, в кото­рой будут исключены перемещения и повороты элемента как твердого тела.

• Вычисление перемещений и поворотов узлов СКЭ в локальной СК.

Учет больших поворотов узлов системы в глобальной системе координат

Рассмотрим отдельный стержневой элемент, узлы которого в процессе уп­ругой деформации получают некоторые перемещения. Эти перемещения можно разложить на упругие перемещения, вызывающие деформацию элемента, и пе­ремещения абсолютно твердого тела, не вызывающие деформаций. Для исклю­чения перемещений и поворотов абсолютно твердого тела из общих перемеще­ний и поворотов узлов предлагается на А:-той итерации (рис. 2.8) выбирать ло­кальную систему координат элемента так (обозначим ее как, чтобы ось х проходила через оба узла элемента. Начало системы координат совмещается с первым узлом. На нулевой итерации выбранная таким образом система совпа­дает с локальной системой отсчета недеформированного стержня на рис. 2.3.

Рассмотрим отдельный узел конечноэлементной модели и отдельный стержневой элемент, присоединенный к этому узлу. Ориентация /-того узла относительно глобальной системы координат однозначно задается тройкой по­парно перпендикулярных ортовобразующих правостороннюю сис­

тему координат узлаОриентацияописывается квадратной ортогональ­ной матрицейстроки которой содержат проекции векторов

nxj, nyi, nziна оси глобальной системы координат. Ориентация «вмороженной» системы координат поперечного сечения J-того элемента, присоединенного к /-тому узлу, однозначно задается тройкой попарно перпендикулярных ортов 114

образующих правостороннюю систему координат поперечного се­

чения

Рис.

2.8. Кинематические соотношения между узлами стержня, системой координат стержня и глобальной системой отсчета

Ориентацияописывается квадратной матрицейстроки ко­торой содержат проекции векторовна оси глобальной системы ко­ординат. Связь между матрицамизадана в виде

где- ортогональная матрица, задающая ориентацию систе­

мы координат j-того СКЭ в исходном недеформированном состоянии стерж­невой системы. В недеформированном состоянии системы, матрицы ориента­ции всех узлов системы принимаются единичными -а матрицы ори­

ентации поперечных сечений СКЭ равны

Предположим, что получаемые при решении системы уравнений (2.57) на каждой итерации приращения поворотов отдельного узла вявляются

приближениями значений углов Эйлера, задающими малые повороты системы координат узла(если они малы, то последовательность поворотов не имеет значения [89, 180]). Для определения положения и ориентации /-того узла на

к -той итерации выделим вектор приращений перемещений этого узла из

в виде векторав котором отдельно сгруппируем поступательные и

вращательные степени свободы

соответственно, где

Выражение (2.58) можно использовать только для поступательных компо­нент вектора перемещений, в данном случае, координаты /-того узла на А:-той итерации определяются выражением

Ориентацию /-того узла на А:-той итерации определим матрицей

где- ортогональная матрица вращения /-того узла в пространстве.

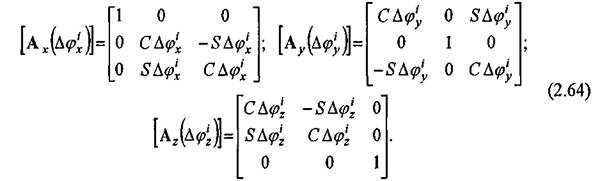
Мат­рица вращениявычисляется как произведение трех ортогональных мат­риц, описывающих последовательные правые вращения вокруг осей системы координат узла на предыдущей итерации

где

Матрицаосуществляет преобразование из заданной матрицей

системы координат в новую систему координатпри последовательном

повороте узла на углы

Вектор поступательных перемещенийи матрица ориентации

/-того узла однозначно определяют его положение и ориентацию относительно

глобальной системы координат. Эти кинематические параметры позволяют учесть большие перемещения и повороты узла. По мере сходимости итераций к решению системы нелинейных уравнений (2.38) приращения перемещений будут стремиться к нулю, абудут определять собственно

решение системы уравнений (2.38).

Определение локальной системы координат элемента и локальных перемещений и поворотов его узлов

Уравнение (2.59) позволяет вычислить ориентацию «вмороженной» систе­мы координат поперечного сечения j-того стержневого элемента в z -том узле.

Получив матрицыи координаты для обоих узлов элемента, возможно

определить ориентацию локальной системы координат элемента, а также вы­числить локальные перемещения и повороты узлов элемента в его локальной системе координат, которые необходимы для вычисления локальной матрицы касательной жесткости и вектора узловых сил реакции.

Локальная система координат(тройка ортов/ -того СКЭ (со­

держащего узел / в начале и узел jв конце) выбирается так, что ее начало ле­жит в узле /, ее ось х проходит через узлы / и j - рис. 2.8. Поступательные пе­ремещения узлов СКЭ в локальной CK определяются выражением где L0- исходная длина элемента в недеформированном состоянии, a L- те­кущее расстояние между узлами на итерации.

Рис. 2.9. Определение поворотов узлов в локальной системе координат стержневого элемента

Определение углов поворота узлов в локальной CK элемента требует более

сложных вычислений. Для 7-того СКЭ с узлами іи jпо (2.59) можно вычис­лить матрицыкоторые описывают ориентацию CK поперечных

сечений элемента в указанных узлах. Считая углы поворота узлов в локальной CK элемента малыми, будем руководствоваться принципами (рис. 2.9):

• Изгибные углы поворота узла φz, φyравны отрицательным значениям углов поворотов, на которые нужно последовательно повернуть связанную с узлом систему координат поперечного сечения вокруг ее осей ezи еу для совмеще­ния ее оси ех с осью Xлокальной CK элемента - bx(рис.

2.9,а).

• Угол закручивания фх узлов іи jэлемента относительно друг друга опреде­ляется как угол между осями eziи ezjсвязанных с узлами CK поперечных сечений, повернутых согласно предыдущему пункту (рис. 2.9,6). Угол изме­ряется по правилу правого винта в направлении оси bx. При этом ориентация оси bzлокальной системы координат элемента выбирается между ezjи ezj,а углы закручивания узлов принимаются равными

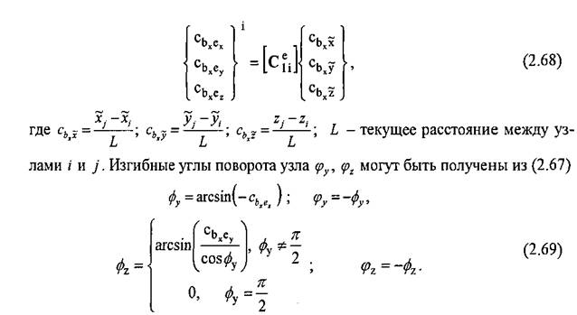
Для нахождения изгибных углов поворота узлов по принципу 1 необходимо решение обратной кинематической задачи, в которой известными являются на­правляющие косинусы оси bxлокальной CK СКЭ. Матрица ортогонального вращения на искомые углы ортов ex, ey, ez CK поперечного сечения определя­ется выражением (2.67). Первая строка матрицы в (2.67) содержит направляю­щие косинусы оси bxв системе координат заданной осями ex, ev, ez.

связанного с узлом поперечного сечения элемента с осями ex, ey, ez.Эти на­правляющие косинусы можно вычислить, зная направляющие косинусы оси bx элемента в глобальной CKиз следующего выражения

Для определения угла закручивания фх найдем направляющие косинусы осей ezjи ezjв глобальной системе координат после совмещения осей exiи exj с осью bxэлемента. Для /-того узла /-того элемента направляющие косинусы оси eziнаходятся из выражений (2.59), (2.67) в виде вектора-строки

Вычислив по (2.70) также направляющие косинусы для ezjнайдем угол между ними, используя свойство векторного произведения

- угол между векторами а и b при повороте по правилу правого винта от а к b. Можно записать

Вектор-результат векторного произведения в (2.71) коллинеарен оси bxлокаль­ной системы координат стержневого элемента. Это можно использовать для определения знака угла закручивания фх. Конечное выражение для вычисления угла закручивания фх можно записать в следующем виде

где- вектор-строка с направляющими косинусами оси

bxв глобальной системе координат.

Подытоживая приведенные выкладки для определения углов поворота уз­лов /и jв локальной CK стержневого элемента, углы кручения в узлах φxiи

φxjбудем вычислять по формулам (2.66), (2.70), (2.71), а изгибные углы φyi, φzi и φyj, φzj- по формулам (2.68), (2.69).

Предложенная методика определения углов поворота узлов в локальной CK СКЭ была протестирована на одном стержневом элементе. Элемент произволь­но перемещался и поворачивался в пространстве как абсолютно твердое тело без деформаций. Получаемые по предложенной методике углы поворота в его локальной CK в любом положении СКЭ равнялись нулю. Проводились также тесты с деформированным стержневым элементом при наличии начальных из- гибных и крутильных поворотов в узлах. Результаты показали, что при малых начальных поворотах в локальной системе координат, получаемые после про­извольного перемещения стержня как твердого тела в пространстве повороты в новой локальной системе координат совпадают с начальными поворотами при небольшой погрешности. Например, при заданном в начале угле кручения 0.1 рад. и после поворота каждого узла на приращения поворотов рад., в новой локальной системе координат тот же угол кручения был получен с погрешностью 0.003 рад, что примерно на 2 порядка меньше чем сам угол. Погрешность увеличивается при увеличении локальных углов поворота в системе координат стержня и при увеличении при­ращений поворотов. Малость локальных углов поворота обеспечивается соот­ветствующей частотой разбиения на конечные элементы, а малость прираще­ний поворотов - ступенчатым увеличением нагрузки на итерациях [63, 66].

2.5.

<< | >>
Источник: ЛУКЬЯНОВ АНДРЕЙ АНАТОЛЬЕВИЧ. МАТЕМАТИЧЕСКОЕ МОДЕЛИРОВАНИЕ В ПРОБЛЕМЕ ОБЕСПЕЧЕНИЯ ТОЧНОСТИ ДВИЖЕНИЯ И ПОЗИЦИОНИРОВАНИЯ МОБИЛЬНЫХ МАНИПУЛЯЦИОННЫХ РОБОТОВ. ДИССЕРТАЦИЯ на соискание ученой степени доктора технических наук. Иркутск - 2005. 2005

Еще по теме Методика учета больших перемещений узлов конечноэлементной модели стержневой системы:

  1. Конечноэлементная модель геометрически нелинейного стержневого элемента
  2. Геометрически нелинейные математические модели стержневых систем
  3. 3.2. Методика бухгалтерского учета при совмещении общепринятой системы налогообложения и системы налогообложения в виде единого налога на вмененный доход в торговой деятельности
  4. Итерационный алгоритм статического расчета геометрически нелинейной стержневой системы
  5. 3.4. Методика построения модели угроз системам защиты информации сайтов органов власти Российской Федерации
  6. Модуль прямого численного интегрирования уравнений движения геометрически нелинейных стержневых систем
  7. Динамический анализ стержневых механических систем при наличии в них состояний неустойчивости
  8. Задачи динамики и управления движением нелинейных стержневых систем и упругих манипуляторов
  9. Методы построения уравнений движения геометрически нелинейных стержневых механических систем
  10. 2. Методика учета
  11. 2.2. Модель раздельного бухгалтерского учета расходов общего назначения
  12. 3.1. Математическая модель сильно сжатого на большой глубине породного массива
  13. Численное моделирование динамики нелинейных упругих стержневых систем с переменными инерционными и жесткостными параметрами
  14. Факторы создания модели управленческого учета под воздействием условий макро- и микросреды