Общие уравнения и основные геометрические соотношения
Перенумеруем шары следующим образом: i-ый будет 1-ым, (і+1)-ьій- 2-ым,
..., m-ый - к-ым.
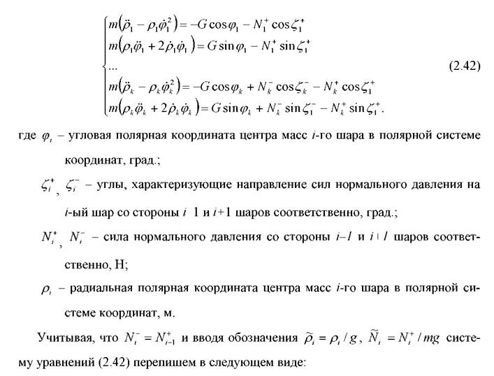
В полярной системе координат, рисунок 1.1 , уравнения движения шаров будут
следующими:
Рисунок 2.7 Схема к определению сил, действующих на i-ый шар и его полярных координат 
63
Здесь мы ввели следующее обозначение:
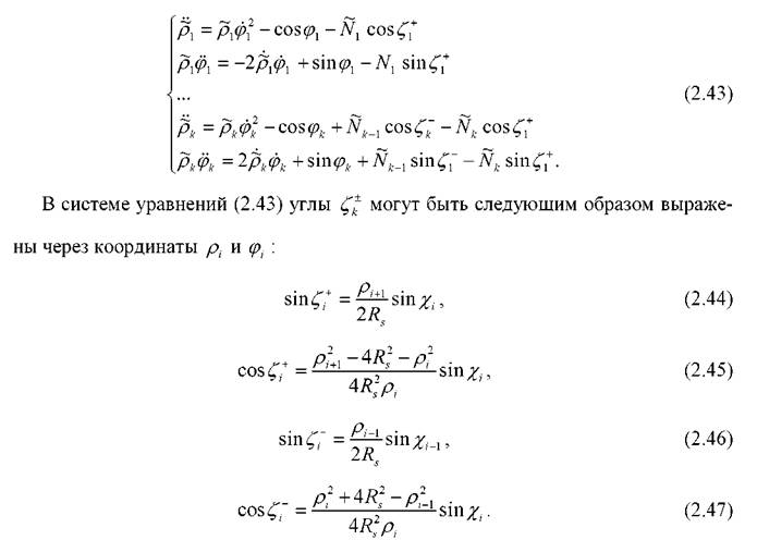
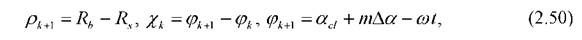
Даже с учетом соотношений(2.45) и(2.48),система уравнений(2.43) не может быть решена, поскольку неизвестны величины сил
Для замыкания системы уравнений можно использовать уравнения связи:
Геометрический смысл этих уравнений ясен из рисунка1.1.Кроме того, в уравнениях связи
здесь
64
Итак, мы имеем систему к уравнений(2.43) и(2.49).Однако, в таком виде эта система уравнений не может быть решена.
2.3.1
Еще по теме Общие уравнения и основные геометрические соотношения:
- Геометрическое истолкование дифференциального уравнения
- Геометрическая теория уравнений 1-го порядка в случае двух независимых переменных
- Геометрическая интерпретация решений дифференциальных уравнений первого порядка.
- Модуль прямого численного интегрирования уравнений движения геометрически нелинейных стержневых систем
- Методы построения уравнений движения геометрически нелинейных стержневых механических систем
- Общие уравнения прямой в пространстве.
- 10. Дифференциальные уравнение высших порядков. Общие сведения
- з. Основные уравнения и задачи математической физики
- § 1. Общие принципы соотношения экономики, права и государства
- Основные понятия дифференциального уравнения
- Общие требования к постановке классических задач для уравнений в частных производных
- Классификация основных типов уравнений математической физики.
- § 56. Дифференциальные уравнения первого порядка.Основные понятия
- Системы дифференциальных уравнений. Основные понятия и определения.
- Основные кинематические соотношения
-
Архитектура и строительство -
Безопасность жизнедеятельности -
Библиотечное дело -
Бизнес -
Биология -
Военные дисциплины -
География -
Геология -
Демография -
Диссертации России -
Естествознание -
Журналистика и СМИ -
Информатика, вычислительная техника и управление -
Искусствоведение -
История -
Культурология -
Литература -
Маркетинг -
Математика -
Медицина -
Менеджмент -
Педагогика -
Политология -
Право России -
Право України -
Промышленность -
Психология -
Реклама -
Религиоведение -
Социология -
Страхование -
Технические науки -
Учебный процесс -
Физика -
Философия -
Финансы -
Химия -
Художественные науки -
Экология -
Экономика -
Энергетика -
Юриспруденция -
Языкознание -